
dn500超聲波流量計
- 品*:JKM/凱銘儀表
- 型號:JKM-1158C
- 測量范圍:0-10000m3/h
- 精度等級:±1.5% ±1.0%
- 公稱通徑:DN25~DN1200
- 適用介質:自來水 醇 海水 純水
- 工作壓力:1.6MPa
- 工作溫度:-40℃~160℃
- 供電方式:24VDC
- 訂貨號:VPFQVWCBE846
dn500超聲波流量計產品介紹
超聲波流量計廣泛應用于各種液體的長期在線測量,可以不用斷管、斷流安裝。
主機分為壁掛式、盤裝式、防爆式。傳感器分為夾裝式、插入式、管段式。配接溫度傳感器可實現熱量測量。

安裝時在被測管道上使用專用開孔工具打孔,將傳感器和被測介質直接接觸測量,可帶壓不停產安裝。該款傳感器解決了外敷式傳感器在測量結垢較厚的管道時不易接收到信號及長時間測量信號衰減的問題,具有不停產安裝、免維護、與管徑無關、無壓力損失等特點。

管道材質為碳鋼或不銹鋼時可直接焊接安裝,對于不可直接焊接的管道,如鑄鐵、玻璃鋼、pvc、水泥管等需配備廠家制作的專用管箍方可安裝,為防止漏水,用戶訂貨時請提供被測管道的精確外徑或周長。
dn500超聲波流量計的特點
◆插入式超聲波流量計采用了低電壓、多脈沖時差原理.
◆ 整機線路采用硬件無關化設計方法,元器件性能的差異不影響測量性能,保證了超聲波流量/熱量計的一致性;
◆ 所采用的元器件均為國際上*新、*先進的大規模集成電路;
◆ 線路板的焊接采用國際上先進的SMD自動貼裝焊接工藝;
◆ 靈活多變的中文顯示主機和多樣化的傳感器滿足各種不同的工業現場。
1、使用工況條件
(1)測量介質:水、海水、污水、工業用水、循環水、酸堿液、汽油、柴油等能傳播超聲波的單一均勻穩定的液體。
(2)管路材質:鋼、不銹鋼、鑄鐵、水泥、PVC等材質質密的管道,允許有襯里。
(3)測量管徑:DN15-DN6000mm。(外縛:15-6000;插入:80-6000;管段:15-1000)
(4)測量流速:0-±32m/s。
(5)主機安裝方式:壁掛式、盤裝式、便攜式、手持式。
(6)傳感器安裝方式:外縛式、插入式(采用不停產安裝、無壓力損失)、管段式(可浸水工作)。
(7)傳輸距離:探頭到轉換器的距離可達500m(超過此長度請與我方聯系)。
(8)工作電源:AC220V或DC8-36V或AC7-30V。
(9)環境溫度:主機-30℃~+80℃,探頭:-40℃~+160℃。
(10)環境濕度:相對濕度≤90RH。
2、主要技術特點
2、主要技術特點
1.高精度測量:精度高達1%
2.測量范圍大:選用不同型號的傳感器,可實現口徑DN15-DN6000mm管道流量的測量
3.高可靠性:采用低電壓、多脈沖發射電路,測量精度高、使用壽命及可靠性大幅提高
4.抗干擾能力強:采用雙平衡信號差分發射、接收電路,有效抵御變頻器、電視塔、高壓線等剛干擾源
5.強大的記憶功能:自動記憶前512日、前128月、前10年累計流量,自動記憶前64次上、斷電時間及流量,自動記憶前32日流量計的工作狀態是否正常
6.支持熱量測量:配接溫度傳感器,可實現熱量測量
7.支持SD卡存儲器:選配SD卡存儲器可實現超聲波流量計數據的海量存儲


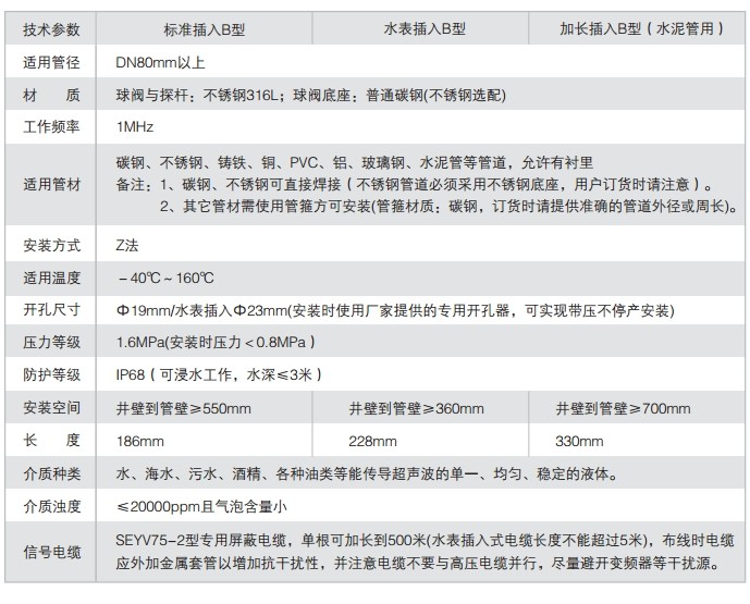
dn500超聲波流量計主要技術參數
dn500超聲波流量計檢查安裝是否正確


dn500超聲波流量計主要技術參數

dn500超聲波流量計的安裝
1.安裝方法的選擇
插入式超聲波流量計適用于DN80mm以上的管道,通常情況下采用Z法安裝。
只有當安裝空間不夠時(見下圖),小于DN200mm的管道可以選用V法安裝,大于DN200mm的管道可以選用平行插入超聲波流量計。


2.輸入測量參數,得到安裝距離
在開始測量前需要對流量計進行初始設置,通常是10-26號菜單逐項進行設置(M39菜單備有多種語言可供選擇),設置完成后在M25可以得到超聲波流量計安裝距離。對于平行插入超聲波流量計,探頭選項為PI水表探頭:探頭管道夾角為0°;靜止狀態流體長度為0mm;探頭間直線距離在200mm-300mm之間任選,*終以實際安裝結果來確定;單只聲契延遲時間為0μs。對于標準插入式超聲波流量計采用Z法時,安裝距離=內徑-10mm。
3.安裝點定位
(1)Z法的定位 Z法的定位要保證以下兩點:
●安裝距離=兩個超聲波流量計之間沿管軸方向的垂直距離。
●保證兩個超聲波流量計在同一軸面上(兩個超聲波流量計的連線通過軸線)。


(2)V法的定位
V法的定位要保證以下兩點:
●安裝距離=兩個超聲波流量計之間沿管軸方向的垂直距離。
●保證兩個超聲波流量計在同一水平線上。


(3)平行插入超聲波流量計的定位
平行插入超聲波流量計的定位要保證以下兩點:
●安裝距離=兩個超聲波流量計之間沿管軸方向的垂直距離。
●保證兩個超聲波流量計在同一水平線上,插入深度為管內徑的1/3處。


插入式超聲波流量計的定位方法可以有很多,推薦下列方法:
制作定位紙:取一條長4D(D為管徑),寬200mm(或D)的矩形紙帶(根據現場情況,可以用防濕、防腐蝕的材料代替紙帶),在距邊緣約100mm處劃一條線(如圖1)。將定位紙纏繞在表面已清理干凈的管道上,注意必須把紙兩邊互相重合對齊,才能使所劃的線與管軸相平行(如圖2)。延長定位紙上的直線在管道上劃一直線,所劃直線與定位紙一邊緣相交點為A(如圖3)。從A點開始,沿著定位紙邊緣量出管道1/2周長,該平行交叉點為C,在C點劃一條與管軸平行的直線(也就是與定位紙上的直線平行,如圖4)。去掉定位紙,從點C開始,在所劃直線上量出安裝距離L,從而決定出B點。這樣A、B兩點為安裝位置;例如L=280mm(如圖5),將球閥底座分別焊接在A和B兩點上,注意球閥座中心點一定要分別與A和B兩點重合。


4、焊接球閥底座(如圖6)
安裝管道材質為碳鋼時可直接焊接安裝,對于不可直接焊接管材(如鑄鐵、水泥管等),需采用定制的專用管箍(帶密封膠墊),球閥底座已事先焊在管箍上,將管箍直接緊固到被測管道上。焊前必須將焊點附近的管道表面處理干凈,焊接時注意一定不要夾雜氣孔,以防漏水,甚至斷裂。


注:
●焊接前請將底座內的密封墊圈取出。
●焊接前必須將焊點附近的管道表面處理干凈,除去銹跡油漆以防底座與管道焊接不實。
●焊接時必須保證球閥底座中心點和所選擇超聲波流量計安裝點重合。
●焊接完畢后將球閥用力扭進底座內,注意壓緊密封墊圈.保證開孔后不會漏水。
●在焊接底座的時注意不要讓焊渣落在在底座的內螺紋上.建議用紙或廢棄織物沾水后放在底座中間進行封堵對底座內螺紋進行保護,以免底座螺紋焊接過程中受損球閥不能扭入底座。
5、管道帶壓開孔(如圖7)
將密封墊圈放入已焊接好的底座中,再將特制球閥擰入,注意壓緊密封墊圈,防止漏水。將開孔器密封護套與球閥外螺紋連接。擰緊后,打開球閥,推動鉆桿直至與管道外壁接觸,將手電鉆與鉆桿接好鎖緊,接通電源,開始鉆孔。在鉆孔過程中電鉆保持低速,轉速不要過快、以免卡鉆,甚至鉆頭折斷。鉆透后,拔出鉆桿直到開孔器鉆頭的*前端退至球閥芯后,關上球閥,卸下開孔器。


注:
●開空前*先確定管道內壓力,當管道壓力超過1.0MPa時,安裝需慎重;當管道壓力超過1.6MPa時,切勿安裝,請與廠家聯系,以免發生危險。
●電鉆在工作時必須保證鉆機與管道垂直,以鉆孔出現偏差,在鉆孔過程中電鉆保持低速轉速不要過快,以免卡鉆,甚至鉆頭折斷。
6.超聲波流量計探頭桿安裝(如圖8)
(1)插入深度的計算
插入式超聲波流量計為不銹鋼模具精鑄,超聲波流量計的長度出廠時已固定。所以,超聲波流量計探頭桿插入深度只和管壁厚度有關。標準插入型超聲波流量計探頭桿留在管道外側的長度L=25mm-壁厚,加長插入型超聲波流量計探頭桿留在管道外側的長度L=90mm-壁厚。
將超聲波流量計探頭桿旋入特制球閥,當旋至球閥芯時,輕擰鎖緊螺母防止漏水,打開球閥,繼續旋入超聲波流量計,直至超聲波流量計插入深度為L=25mm-壁厚(見圖8)為止。


插入式超聲波流量計的調試
當兩個超聲波流量計的防水接頭是相對向內時,超聲波流量計的發射角度是正確的。然后以計算的插入深度為基準正時針或逆時針輕微旋轉探頭找到信號強度和信號質量的*大值。緊固好鎖緊螺母,以防止探頭桿轉動和漏水。


①超聲波流量計發射面:陶瓷材料,安裝時插入深度為發射面的下沿與管內壁持平(計算方法為L=25mm-壁厚),注意兩個超聲波流量計的發射方向是發射面相對。
②球閥底座:焊接于管外壁或特制管箍,用來固定特制球閥。注意安裝時其中心點和安裝點重合。
③特制球閥:用來實現帶水帶壓安裝、更換、維修超聲波流量計。
④開孔器緊固螺紋:用來密封、固定開孔器,實現帶水帶壓安裝。
⑤鎖緊螺母:用開孔器開孔時密封防水,安裝完成時密封定位超聲波流量計探頭桿。
⑥探頭桿:用來旋入調節超聲波流量計發射面的插入深度和發射角度。
⑦接線盒:用來連接插入超聲波流量計和主機,調試完畢后可灌膠防水。
⑧防水接頭:調試完畢后應緊固防水接頭,以免接線盒進水。防水接頭的方向代表了插入式超聲波流量計的發射方向。
dn500超聲波流量計檢查安裝是否正確
檢查超聲波流量計是否正確安裝,參見*27頁檢查安裝是否正確,如果達到安裝要求就可以用硅膠灌封接線盒,然后擰緊接線盒密封蓋和電纜防水接頭,以防止漏水。
注意事項
1.球閥底座的焊接過程中一定避免夾渣、砂眼、滲水等現象
2.兩個球閥底座的焊接必須保證在同一軸面上,以防超聲波信號接收不理想;
3.開好孔后必須將球閥內鐵屑等雜質清理干凈,以防超聲波流量計探桿放入時出現螺紋粘連、犟死等現象;
4.必須保證兩個超聲波流量計前端的超聲波信號發射面相對(即兩個超聲波流量計的進線孔同時向上或向下);
5.超聲波流量計安裝完后一定將鎖緊螺母擰緊,以防超聲波流量計松動;
6.接好線后一定將接線盒灌膠,擰緊密封蓋,以防進水;
7.充足作業空間,管外壁距離墻或井壁水平距離至少700mm;
8.要確定管道的壓力,1.6MP以下才可以開孔;
9.開孔的時候注意電鉆的電源插頭遠離地面,以免水噴到插座發生危險;
10.孔結束后,用扳手打開閥門放水,把里面的鐵屑沖出來,防止損傷探桿;
11.開孔供熱管道的時候,有條件的話先降低鍋爐的溫度,然后再開孔防止燙傷。


