模具冷卻水流量計,循環冷卻水流量計
點擊次數:2587 發布時間:2020-11-03 01:49:44
模具冷卻水流量計產品概述
電磁流量計是高精度、高可靠流量儀表,采用法拉*電磁感應定律設計而成,傳感器主要組成部分是:測量管、電極、勵磁線圈、鐵芯與磁軛殼體。流量計主要用于測量封閉管道中的導電液體和漿液中的體積流量。包括酸、堿、鹽等強腐蝕性的液體。該產品廣泛應用于石油、化工、冶金、輕紡、造紙、環保、食品等工業部門及市政管理,水利建設、河流疏浚等領域的流量計量。

模具冷卻水流量計產品特點
1、測量管內無可活動部件,傳感器使用壽命長。
2、管內無阻力部件,因此沒有附加壓力損失,不會產生阻塞,測量可靠。
3、抗干擾能力強、體積小、重量輕、安裝方便、維護量小、測量范圍寬。
4、測量不受流體溫度、密度、壓力、粘稠度、電導率等變化的影響。
5、可在老管道上截取改造安裝,施工簡單,工程量小。
6、與一般流量計的成本和安裝費用低,特別適合大中口徑管道流量的測量。
7、傳感器感應電壓信號與平均流速呈線性關系,因此測量精度高。
8、中文LCD顯示器,顯示累積流量,瞬時流量、流速、流量百分比等。
9、可測量液固兩相流,高粘度液流及鹽類、強酸、強堿液體的體積流量。
模具冷卻水流量計技術參數
1、儀表精度:管道式0.5級、1.0級;插入式2.5級
2、測量介質:電導率大于5μS/cm的各種液體和液固兩相流體。
3、流速范圍:0.2~8m/s
4、工作壓力:1.6MPa
5、環境溫度:-40℃~+50℃
6、介質溫度:聚四氟乙烯襯里≤180℃;橡膠材質襯里≤65℃
7、防爆標志:ExmibdⅡBT4
8、防爆證號:GYB01349
9、外磁干擾:≤400A/m
10、外殼防護:一體化型:IP65;
11、分離型:傳感器IP68(水下5米,**于橡膠襯里);轉換器IP65
12、輸出信號:4~20mA.DC,負載電阻0~750Ω
13、通訊輸出:RS485或CAN總線
14、電氣連接:M20×1.5內螺紋,φ10電纜孔
15、電源電壓:90~220V.AC、24±10%V.DC
16、功耗:≤10VA
模具冷卻水流量計的測量原理
根據法拉*電磁感應定律,當一導體在磁場中運動切割磁力線時,在導體的兩端將產生感應電動勢e,其方向由右手定則確定,其大小與磁場的磁感應強度B,導體在磁場內的有效長度L及導體 垂直于磁場的運動速度u成正比。如果B、L、u三者互相垂直,則
e=BLu
與此相似,如果在磁感應強度為B的均勻磁場中,垂直于磁場方向放一個內徑為D的不導磁管道,當導電液體在管道中以流速u運動時,導電液體就切割磁力線,如果在管道截面上垂直于磁場的 直徑兩側安裝一對電極(如圖所示)

,則可以證明,只要管道內流速分布為與軸對稱分布,則兩電極間將產生感生電勢
e=κBDū
式中,ū是管道截面上的平均流速(m/s);κ是常系數,無量綱;D是測量管直徑(m);B是磁感應強度(T)。
由此可得通過管道的體積流量

由上式可知,當測量管結構一定時,體積流量qν與比值e/B成正比,面與流體的狀態和物性參數無關,測量比值e/B即可得到體積流量值qν。當磁感應強度B為恒定值時,體積流量qν與感生 電勢e成正比。B是直流磁場或正弦波交流磁場或其它類型磁場的磁感應強度。它由流量計的勵磁系統提供。勵磁系統可以給電磁流量傳感器提供多種形式的磁場波形。不同的磁場波形,直接決定了電磁 流量傳感器工作磁場的特征,也基本上決定了流量計流量信號的處理方法,對流量計的工作性能有很大的影響。所以,自電磁流量計進入商用化以來,勵磁方式始終是人們研究的熱點問題。從開始應用的直流勵磁到現在雙頻方波勵磁,已使用過多種方式的勵磁技術。
模具冷卻水流量計安裝地點的選擇
為了使電磁流量計工作穩定可靠,在選擇安裝地點時應注意以下幾方面的要求:
1.盡量避開鐵磁性物體及具有強電磁場的設備(大電機、大變壓器等),以免磁場影響傳感器的工作磁場和流量信號。
2.應盡量安裝在干燥通風之處,避免日曬雨淋,環境溫度應在-20~+60℃,相對濕度小于85%。
3.流量計周圍應有充裕的空間,便于安裝和維護。
安裝建議
流量計的測量原理不依賴流量的特性,如果管路內有一定的湍流與漩渦產生在非測量區內(如:彎頭、切向限流或上游有半開的截止閥)則與測量無關。如果在測量區內有穩態的渦流則會影響測量的穩定性和測量的精度,這時則應采取一些措施以穩定流速分布:
a. 增加前后直管段的長度;
b. 采用一個流量穩定器;
c. 減少測量點的截面。
水平和垂直安裝
傳感器可以水平和垂直安裝,但是應該確保避免沉積物和氣泡對測量電極的影響,電極軸向保持水平為好。垂直安裝時,流體應自下而上流動。
傳感器不能安裝在管道的*高位置,這個位置容易積聚氣泡。
確保滿管安裝
確保流量傳感器在測量時,管道中充滿被測流體,不能出現非滿管狀態。 如管道存在非滿管或是出口有放空狀態,傳感器應安裝在一根虹吸管上。
彎管、閥門和泵之間的安裝
為保證測量的穩定性,應在傳感器的前后設置直管段,其長度由下圖給出。如做不到則應采用穩流器或減小測量點的截面積。
傳感器不能安裝在泵的進水口
為避免負壓,傳感器不能安裝在泵的進水口,而應安裝在泵的出水口。
傳感器的進口直管段和出口直管段
比較理想的安裝地點應選擇測量點前后有足夠的直管段。進口直管段應≥5D,出口直管段≥3D(D為傳感器公稱口徑)。
插入式進口直管段應≥ 20 D , 出口直管段≥7D(D為傳感器公稱口徑)。

模具冷卻水流量計內襯材料的選擇
應根據被測介質的腐蝕性磨損性和溫度來選擇內襯材料

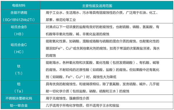
模具冷卻水流量計電極的選擇
應根據被測流體的腐蝕性來選擇電極的材料,請查有關手冊,對于特殊流體應作腐蝕性試驗

淺析冷卻水塔水流量計在化工企業水源節能中的安裝與使用
淺析工藝冷卻水流量計在安裝使用的環境條件要求
冷凍機冷卻水流量計的安裝條件及注意的問題
水冷壓縮機冷卻水流量計的測量介質的流體特性
易粘易堵強腐蝕性液體對模具冷卻水流量計精度的影響
基于冷卻水流量計的電極干擾信號仿真研究
關于空調冷卻水流量計的運行原理及應用領域解析
如何防止工業應用中高爐冷卻水流量計腐蝕問題減少不利損失
冷卻水流量計在污水流量測量中有什么優勢
選用管道式冷卻水塔水流量計時要注意哪些選型事項
循環冷卻水流量計在實際應用中的故障分析思路及解決方法
注塑機循環冷卻水流量計在鍋爐給水調節上應用中缺點和優勢
工業循環冷卻水流量計在有限流動水域浮體結構對水流結構的影響
因環境方面引起的工業循環冷卻水流量計故障的主要原因
影響鍋爐冷卻水流量計誤差的因素及不確定度分析
淺析連鑄機軸承座冷卻水流量計在化工污水處理廠的應用
冷卻塔冷卻水流量計的特點及未來四個方面的發展趨勢
工業循環冷卻水流量計使用中低噪音的信號電纜結構設計說明
淺析大口徑采煤機冷卻水流量計安裝時需要注意的技術要領
冷卻水流量計的漂移產生的原因及有效去除的三個方法
冷卻水流量計的外部電磁干擾及電磁兼容性分析
正確處理冷卻水流量計測量過程中液體均勻混合問題
鍋爐冷卻水流量計,循環冷卻水流量計
空調冷卻水流量計,模具冷卻水流量計
冷卻水流量表,冶煉爐冷卻水流量計
冷卻水流量表,空調冷卻水流量計
冷卻水流量表,模具冷卻水流量計
模具冷卻水流量計,鍋爐冷卻水流量計
模具冷卻水流量計,注塑機冷卻水流量計
冷卻水流量計價格
電磁流量計是高精度、高可靠流量儀表,采用法拉*電磁感應定律設計而成,傳感器主要組成部分是:測量管、電極、勵磁線圈、鐵芯與磁軛殼體。流量計主要用于測量封閉管道中的導電液體和漿液中的體積流量。包括酸、堿、鹽等強腐蝕性的液體。該產品廣泛應用于石油、化工、冶金、輕紡、造紙、環保、食品等工業部門及市政管理,水利建設、河流疏浚等領域的流量計量。

模具冷卻水流量計產品特點
1、測量管內無可活動部件,傳感器使用壽命長。
2、管內無阻力部件,因此沒有附加壓力損失,不會產生阻塞,測量可靠。
3、抗干擾能力強、體積小、重量輕、安裝方便、維護量小、測量范圍寬。
4、測量不受流體溫度、密度、壓力、粘稠度、電導率等變化的影響。
5、可在老管道上截取改造安裝,施工簡單,工程量小。
6、與一般流量計的成本和安裝費用低,特別適合大中口徑管道流量的測量。
7、傳感器感應電壓信號與平均流速呈線性關系,因此測量精度高。
8、中文LCD顯示器,顯示累積流量,瞬時流量、流速、流量百分比等。
9、可測量液固兩相流,高粘度液流及鹽類、強酸、強堿液體的體積流量。
模具冷卻水流量計技術參數
1、儀表精度:管道式0.5級、1.0級;插入式2.5級
2、測量介質:電導率大于5μS/cm的各種液體和液固兩相流體。
3、流速范圍:0.2~8m/s
4、工作壓力:1.6MPa
5、環境溫度:-40℃~+50℃
6、介質溫度:聚四氟乙烯襯里≤180℃;橡膠材質襯里≤65℃
7、防爆標志:ExmibdⅡBT4
8、防爆證號:GYB01349
9、外磁干擾:≤400A/m
10、外殼防護:一體化型:IP65;
11、分離型:傳感器IP68(水下5米,**于橡膠襯里);轉換器IP65
12、輸出信號:4~20mA.DC,負載電阻0~750Ω
13、通訊輸出:RS485或CAN總線
14、電氣連接:M20×1.5內螺紋,φ10電纜孔
15、電源電壓:90~220V.AC、24±10%V.DC
16、功耗:≤10VA
模具冷卻水流量計的測量原理
根據法拉*電磁感應定律,當一導體在磁場中運動切割磁力線時,在導體的兩端將產生感應電動勢e,其方向由右手定則確定,其大小與磁場的磁感應強度B,導體在磁場內的有效長度L及導體 垂直于磁場的運動速度u成正比。如果B、L、u三者互相垂直,則
e=BLu
與此相似,如果在磁感應強度為B的均勻磁場中,垂直于磁場方向放一個內徑為D的不導磁管道,當導電液體在管道中以流速u運動時,導電液體就切割磁力線,如果在管道截面上垂直于磁場的 直徑兩側安裝一對電極(如圖所示)

,則可以證明,只要管道內流速分布為與軸對稱分布,則兩電極間將產生感生電勢
e=κBDū
式中,ū是管道截面上的平均流速(m/s);κ是常系數,無量綱;D是測量管直徑(m);B是磁感應強度(T)。
由此可得通過管道的體積流量

由上式可知,當測量管結構一定時,體積流量qν與比值e/B成正比,面與流體的狀態和物性參數無關,測量比值e/B即可得到體積流量值qν。當磁感應強度B為恒定值時,體積流量qν與感生 電勢e成正比。B是直流磁場或正弦波交流磁場或其它類型磁場的磁感應強度。它由流量計的勵磁系統提供。勵磁系統可以給電磁流量傳感器提供多種形式的磁場波形。不同的磁場波形,直接決定了電磁 流量傳感器工作磁場的特征,也基本上決定了流量計流量信號的處理方法,對流量計的工作性能有很大的影響。所以,自電磁流量計進入商用化以來,勵磁方式始終是人們研究的熱點問題。從開始應用的直流勵磁到現在雙頻方波勵磁,已使用過多種方式的勵磁技術。
模具冷卻水流量計安裝地點的選擇
為了使電磁流量計工作穩定可靠,在選擇安裝地點時應注意以下幾方面的要求:
1.盡量避開鐵磁性物體及具有強電磁場的設備(大電機、大變壓器等),以免磁場影響傳感器的工作磁場和流量信號。
2.應盡量安裝在干燥通風之處,避免日曬雨淋,環境溫度應在-20~+60℃,相對濕度小于85%。
3.流量計周圍應有充裕的空間,便于安裝和維護。
安裝建議
流量計的測量原理不依賴流量的特性,如果管路內有一定的湍流與漩渦產生在非測量區內(如:彎頭、切向限流或上游有半開的截止閥)則與測量無關。如果在測量區內有穩態的渦流則會影響測量的穩定性和測量的精度,這時則應采取一些措施以穩定流速分布:
a. 增加前后直管段的長度;
b. 采用一個流量穩定器;
c. 減少測量點的截面。
水平和垂直安裝
傳感器可以水平和垂直安裝,但是應該確保避免沉積物和氣泡對測量電極的影響,電極軸向保持水平為好。垂直安裝時,流體應自下而上流動。
傳感器不能安裝在管道的*高位置,這個位置容易積聚氣泡。
確保滿管安裝
確保流量傳感器在測量時,管道中充滿被測流體,不能出現非滿管狀態。 如管道存在非滿管或是出口有放空狀態,傳感器應安裝在一根虹吸管上。
彎管、閥門和泵之間的安裝
為保證測量的穩定性,應在傳感器的前后設置直管段,其長度由下圖給出。如做不到則應采用穩流器或減小測量點的截面積。
傳感器不能安裝在泵的進水口
為避免負壓,傳感器不能安裝在泵的進水口,而應安裝在泵的出水口。
傳感器的進口直管段和出口直管段
比較理想的安裝地點應選擇測量點前后有足夠的直管段。進口直管段應≥5D,出口直管段≥3D(D為傳感器公稱口徑)。
插入式進口直管段應≥ 20 D , 出口直管段≥7D(D為傳感器公稱口徑)。

模具冷卻水流量計內襯材料的選擇
應根據被測介質的腐蝕性磨損性和溫度來選擇內襯材料

模具冷卻水流量計電極的選擇
應根據被測流體的腐蝕性來選擇電極的材料,請查有關手冊,對于特殊流體應作腐蝕性試驗



