dn100自來水流量計,自來水流量計選型
點擊次數:2223 發布時間:2020-11-02 00:29:31
DN100自來水流量計由傳感器和轉換器兩部分構成。它是基于法拉*電磁感應定律工作的,用來測量電導率大于5μS/cm導電液體的體積流量,是一種測量導電介質體積流量的感應式儀表。除可測量一般導電液體的體積流量外,還可用于測量強酸強堿等強腐蝕液體和泥漿、礦漿、紙漿等均勻的液固兩相懸浮液體的體積流量。
廣泛應用于石油、化工、冶金、輕紡、造紙、環保、食品等工業部門及市政管理,水利建設、河流疏浚等領域的流量計量。

DN100自來水流量計特點
1、管道內無可動部件,無阻流部件,測量中幾乎沒有附加壓力損失。
2、測量結果與流速分布、流體壓力、溫度、密度、粘度等物理參數無關。
3、在現場可根據用戶實際需要在線修改量程。
4、高清晰度背光LCD顯示,全中文菜單操作,使用方便,操作簡單,易學易懂。
5、采用SMD器件和表面貼裝(SMT),電路可靠性高。
6、采用16位嵌入式微處理器,運算速度快,精度高,可編程頻率低頻矩形波勵磁,提高了流量測量的穩定性,功耗低。
7、全數字量處理,抗干擾能力強,測量可靠,精度高,流量測量范圍可達150:1。
8、超低EMI開關電源,使用電源電壓變化范圍大,抗EMC好
9、內部具有三個積算器,可分別顯示正向累計量、反向累計量及差值積算量,內部設有不掉電時鐘,可記錄16次掉電時間(選配)。
10、具有RS485、RS232、Hart和Modbus等數字通訊信號輸出(選配)。
11、具有自檢與自論斷功能。
12、紅外手持操作器,115KHZ通訊速率,遠距離非接觸操作轉換器所有功能(選配)。
13、小時總量記錄功能,以小時為單位記錄流量總量,適用于分時計量制(選配)。
DN100自來水流量計選型
正確地選用電磁流量計是保證用好電磁流量計的前提條件。選用什么種類的電磁流量計應根據被測流體介質的物理性質和化學性質來決定,使電磁流量計的通徑、流量范圍、襯里材料、電極材料和輸出電流等,都能適應被測流體的性質和流量的要求。

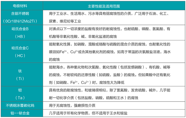
DN100自來水流量計電極、接地環材料的選擇
應根據被測流體的腐蝕性來選擇電極的材料,請查有關腐蝕手冊,對于特殊流體應作試驗。

DN100自來水流量計襯里材料選擇說明
應根據被測介質的腐蝕性、磨損性和溫度來選擇內襯材料。

下一篇:渠道排水流量計,消防排水流量計


