發電廠給水流量計,電廠給水流量計
點擊次數:2810 發布時間:2020-11-06 02:19:51
發電廠給水流量計除可測量一般導電液體的流量外,還可測量液固兩相流,高粘度液流及鹽類、強酸、強堿液體的體積流量。儀表結構簡單、可靠,無可動部件,工作壽命長。無截流阻流部件,不存在壓力損失和流體堵塞現象。測量精度不受被測介質的種類及其溫度、粘度、密度、壓力等物理量參數的影響。采用聚四氟乙烯或橡膠材質襯里和Hc、Hb、316L、Ti等電極材料的不同組合可適應不同介質的需要。

發電廠給水流量計特點
1、管道內無可動部件,無阻流部件,測量中幾乎沒有附加壓力損失。
2、測量結果與流速分布、流體壓力、溫度、密度、粘度等物理參數無關。
3、在現場可根據用戶實際需要在線修改量程。
4、高清晰度背光LCD顯示,全中文菜單操作,使用方便,操作簡單,易學易懂。
5、采用SMD器件和表面貼裝(SMT),電路可靠性高。
6、采用16位嵌入式微處理器,運算速度快,精度高,可編程頻率低頻矩形波勵磁,提高了流量測量的穩定性,功耗低。
7、全數字量處理,抗干擾能力強,測量可靠,精度高,流量測量范圍可達150:1。
8、超低EMI開關電源,使用電源電壓變化范圍大,抗EMC好
9、內部具有三個積算器,可分別顯示正向累計量、反向累計量及差值積算量,內部設有不掉電時鐘,可記錄16次掉電時間(選配)。
10、具有RS485、RS232、Hart和Modbus等數字通訊信號輸出(選配)。
11、具有自檢與自論斷功能。
12、紅外手持操作器,115KHZ通訊速率,遠距離非接觸操作轉換器所有功能(選配)。
13、小時總量記錄功能,以小時為單位記錄流量總量,適用于分時計量制(選配)。
發電廠給水流量計選型
正確地選用電磁流量計是保證用好電磁流量計的前提條件。選用什么種類的電磁流量計應根據被測流體介質的物理性質和化學性質來決定,使電磁流量計的通徑、流量范圍、襯里材料、電極材料和輸出電流等,都能適應被測流體的性質和流量的要求。

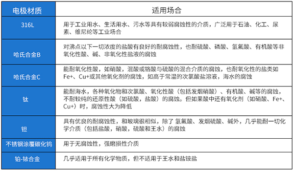
發電廠給水流量計電極、接地環材料的選擇
應根據被測流體的腐蝕性來選擇電極的材料,請查有關腐蝕手冊,對于特殊流體應作試驗。

發電廠給水流量計襯里材料選擇說明
應根據被測介質的腐蝕性、磨損性和溫度來選擇內襯材料。

電磁給水流量計原理圖
主給水流量計的主要作用
主給水流量計的選型要素
市政給水流量計的作用
市政給水流量計安裝規范
市政給水流量計安裝位置
發電廠給水流量計結構圖
鍋爐給水流量計校驗后無流量
鍋爐給水流量計怎么選擇
鍋爐給水流量計裝在什么位置
鍋爐給水流量計不顯示故障原因分析
鍋爐給水流量計的測量原理
鍋爐給水流量計的常見故障匯總
鍋爐給水流量計的安裝方法
鍋爐給水流量計不準的因素分析
鍋爐給水流量計的正確選型
給水流量計的選用
給水流量計安裝位置
給水流量計的測量范圍
給水流量計波動大的原因分析及處理方法
給水流量計怎么校準
給水流量計規格和型號
給水流量計怎么設置
給水流量計清零步驟
給水流量計與水表的區別
給水流量計結構圖
如何有效提高景觀給水流量計使用電磁兼容性的研究分析
給水流量計安裝和調試過程中的特性與技術要素
給水流量計的工作原理介紹
鍋爐給水計量表,鍋爐給水專用流量計選型

發電廠給水流量計特點
1、管道內無可動部件,無阻流部件,測量中幾乎沒有附加壓力損失。
2、測量結果與流速分布、流體壓力、溫度、密度、粘度等物理參數無關。
3、在現場可根據用戶實際需要在線修改量程。
4、高清晰度背光LCD顯示,全中文菜單操作,使用方便,操作簡單,易學易懂。
5、采用SMD器件和表面貼裝(SMT),電路可靠性高。
6、采用16位嵌入式微處理器,運算速度快,精度高,可編程頻率低頻矩形波勵磁,提高了流量測量的穩定性,功耗低。
7、全數字量處理,抗干擾能力強,測量可靠,精度高,流量測量范圍可達150:1。
8、超低EMI開關電源,使用電源電壓變化范圍大,抗EMC好
9、內部具有三個積算器,可分別顯示正向累計量、反向累計量及差值積算量,內部設有不掉電時鐘,可記錄16次掉電時間(選配)。
10、具有RS485、RS232、Hart和Modbus等數字通訊信號輸出(選配)。
11、具有自檢與自論斷功能。
12、紅外手持操作器,115KHZ通訊速率,遠距離非接觸操作轉換器所有功能(選配)。
13、小時總量記錄功能,以小時為單位記錄流量總量,適用于分時計量制(選配)。
發電廠給水流量計選型
正確地選用電磁流量計是保證用好電磁流量計的前提條件。選用什么種類的電磁流量計應根據被測流體介質的物理性質和化學性質來決定,使電磁流量計的通徑、流量范圍、襯里材料、電極材料和輸出電流等,都能適應被測流體的性質和流量的要求。

發電廠給水流量計電極、接地環材料的選擇
應根據被測流體的腐蝕性來選擇電極的材料,請查有關腐蝕手冊,對于特殊流體應作試驗。

發電廠給水流量計襯里材料選擇說明
應根據被測介質的腐蝕性、磨損性和溫度來選擇內襯材料。



