學校熱水計量表,熱水智能流量計量表
點擊次數:2397 發布時間:2021-01-17 05:50:03
學校熱水計量表的產品特點
1、管道內無可動部件,無阻流部件,測量中幾乎沒有附加壓力損失。
2、測量結果與流速分布,流體壓力,溫度、密度、粘度等物理參數無關。
3、在現場可根據用戶實際需要在線修改量程。
4、高清晰度背光LCD顯示,全中文菜單操作,使用方便,操作簡單,易學易懂。
5、采用SMD器件和表面貼裝(SMT)技術,電路可靠性高。
6、采用16位嵌入式微處理器,運算速度快,精度高,可編程頻率低頻矩形波勵磁,提高了流量測量的穩定性,功耗低。
7、全數字量處理,抗干擾能力強,測量可靠,精度高,流量測量范圍可達150:1。
8、超低EMI開關電源,適用電源電壓變化范圍大,抗EMC性能好。
9、內部具有三個積算器可分別顯示正向累計量反向累計量及差值積算量,內部設有不掉電時鐘,可記錄16次掉電時間。
10、具有RS485、RS232、Hart和Modbus等數字通訊信號輸出。
11、具有自檢與自論功能。

學校熱水計量表分類
為了適應不同工礦條件下使用工業電磁流量計,流量計分為:
1、一體式液晶顯示工業電磁流量計:主要適用于高精度測量,防爆等級高的介質,如石油,化工,污水等行業。
2、管道式(分體式)工業電磁流量計:主要使用于遠離測量地點的,液晶顯示與流量計主體分離式的。
3、電磁流量計:主要使用于超大管道口徑的流體介質測量,精度要求一般。
電磁流量計是根據法拉*電磁感應定律制造的用來測量管內導電介質體積流量的感應式儀表,采用單片機嵌入式技術,實現數字勵磁,同時在流量計上采用CAN現場總線。屬國內*創,技術達到國內**水平。

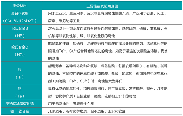
學校熱水計量表被測流體的電極的選擇

學校熱水計量表被測介質的內襯材料選擇

學校熱水計量表使用注意事項
1、 精度等級和功能根據測量要求和使用場合選擇儀表精度等級,做到經濟合算。比如用于貿易結算、產品交接和能源計量的場合,應該選擇精度等級高些,如1.0級、0.5級,或者更高等級; 用于過程控制的場合,根據控制要求選擇不同精度等級;有些僅僅是檢測一下過程流量,無需做精確控制和計量的場合,可以選擇精度等級稍低的,如1.5級、2.5級,甚至 4.0級,。
2、測量介質流速、儀表量程與口徑 測量一般的介質時,流量計的滿度流量可以在測量介質流速0.5—12m/s范圍內選用,范圍比較寬。選擇儀表規格(口徑)不一定與工藝管道相同,應視測量流量范圍是否在流速范圍內確定,即當管道流速偏低,不能滿足流量儀表要求時或者在此流速下測量準 確度不能保證時,需要縮小儀表口徑,從而提高管內流速,得到滿意測量結果。
3、盡量避開鐵磁性物體及具有強電磁場的設備,以免磁場影響傳感器的工作磁場和流量信號。
4、流量計周圍應有充裕的空間,便于檢測與維修。
學校熱水計量表現場安裝說明及圖示

學校熱水計量表原理
電磁流量計的測量原理是基于法拉*電磁感應定律。流量計的測量管是一內襯絕緣材料的非導磁合金短管。兩只電極沿管徑方向穿通管壁固定在測量管上。其電極頭與襯里內表面基本齊平。勵磁線圈由雙向方波脈沖勵磁時,將在與測量管軸線垂直的方向上產生一磁通量密度為日的工作磁場。
此時,如果具有一定電導率的流體流經測量管。將切割磁力線感應出電動勢E。電動勢E正比于磁通量密度B,測量管內徑d與平均流速v的乘積。電動勢E(流量信號)由電極檢出并通過電纜送至轉換器。轉換器將流量信號放大處理后,可顯示流體流量,并能輸出脈沖,模擬電流等信號,用于流量的控制和調節。
關于熱水計量表的故障分析與處理
熱水流量計量儀的襯里與電極產品型號的選擇
熱水流量計量儀,熱水流量計廠家
熱水流量刷卡計量表,測熱水流量計
學校熱水計量表,測量熱水流量計
熱水流量計量儀,分體式熱水流量計
熱水流量計量儀,鍋爐熱水流量計供應
熱水智能流量計量表,測量熱水流量用什么流量計
熱水智能流量計量表,熱水流量計價格
熱水流量計量表,熱水流量計廠家
學校熱水計量表,熱水智能流量計量表
熱水流量計量表,熱水流量計價格
熱水流量刷卡計量表,學校熱水計量表
熱水流量計量表,學校熱水計量表
熱水計量表,熱水智能流量計量表
熱水流量計量表
熱水流量刷卡計量表,熱水流量計量儀
熱水計量表,學校熱水計量表
熱水流量計量表廠家
熱水流量計量表,熱水智能流量計量表
熱水計量表,熱水流量刷卡計量表
熱水流量計量儀
熱水流量計量表,熱水流量刷卡計量表
學校熱水計量表,熱水流量計廠家
熱水智能流量計量表
熱水流量刷卡計量表
1、管道內無可動部件,無阻流部件,測量中幾乎沒有附加壓力損失。
2、測量結果與流速分布,流體壓力,溫度、密度、粘度等物理參數無關。
3、在現場可根據用戶實際需要在線修改量程。
4、高清晰度背光LCD顯示,全中文菜單操作,使用方便,操作簡單,易學易懂。
5、采用SMD器件和表面貼裝(SMT)技術,電路可靠性高。
6、采用16位嵌入式微處理器,運算速度快,精度高,可編程頻率低頻矩形波勵磁,提高了流量測量的穩定性,功耗低。
7、全數字量處理,抗干擾能力強,測量可靠,精度高,流量測量范圍可達150:1。
8、超低EMI開關電源,適用電源電壓變化范圍大,抗EMC性能好。
9、內部具有三個積算器可分別顯示正向累計量反向累計量及差值積算量,內部設有不掉電時鐘,可記錄16次掉電時間。
10、具有RS485、RS232、Hart和Modbus等數字通訊信號輸出。
11、具有自檢與自論功能。

學校熱水計量表分類
為了適應不同工礦條件下使用工業電磁流量計,流量計分為:
1、一體式液晶顯示工業電磁流量計:主要適用于高精度測量,防爆等級高的介質,如石油,化工,污水等行業。
2、管道式(分體式)工業電磁流量計:主要使用于遠離測量地點的,液晶顯示與流量計主體分離式的。
3、電磁流量計:主要使用于超大管道口徑的流體介質測量,精度要求一般。
電磁流量計是根據法拉*電磁感應定律制造的用來測量管內導電介質體積流量的感應式儀表,采用單片機嵌入式技術,實現數字勵磁,同時在流量計上采用CAN現場總線。屬國內*創,技術達到國內**水平。

學校熱水計量表被測流體的電極的選擇

學校熱水計量表被測介質的內襯材料選擇

學校熱水計量表使用注意事項
1、 精度等級和功能根據測量要求和使用場合選擇儀表精度等級,做到經濟合算。比如用于貿易結算、產品交接和能源計量的場合,應該選擇精度等級高些,如1.0級、0.5級,或者更高等級; 用于過程控制的場合,根據控制要求選擇不同精度等級;有些僅僅是檢測一下過程流量,無需做精確控制和計量的場合,可以選擇精度等級稍低的,如1.5級、2.5級,甚至 4.0級,。
2、測量介質流速、儀表量程與口徑 測量一般的介質時,流量計的滿度流量可以在測量介質流速0.5—12m/s范圍內選用,范圍比較寬。選擇儀表規格(口徑)不一定與工藝管道相同,應視測量流量范圍是否在流速范圍內確定,即當管道流速偏低,不能滿足流量儀表要求時或者在此流速下測量準 確度不能保證時,需要縮小儀表口徑,從而提高管內流速,得到滿意測量結果。
3、盡量避開鐵磁性物體及具有強電磁場的設備,以免磁場影響傳感器的工作磁場和流量信號。
4、流量計周圍應有充裕的空間,便于檢測與維修。
學校熱水計量表現場安裝說明及圖示

學校熱水計量表原理
電磁流量計的測量原理是基于法拉*電磁感應定律。流量計的測量管是一內襯絕緣材料的非導磁合金短管。兩只電極沿管徑方向穿通管壁固定在測量管上。其電極頭與襯里內表面基本齊平。勵磁線圈由雙向方波脈沖勵磁時,將在與測量管軸線垂直的方向上產生一磁通量密度為日的工作磁場。
此時,如果具有一定電導率的流體流經測量管。將切割磁力線感應出電動勢E。電動勢E正比于磁通量密度B,測量管內徑d與平均流速v的乘積。電動勢E(流量信號)由電極檢出并通過電纜送至轉換器。轉換器將流量信號放大處理后,可顯示流體流量,并能輸出脈沖,模擬電流等信號,用于流量的控制和調節。
上一篇:地熱水流量計,液體熱水流量計
下一篇:高溫熱水流量計,熱水流量計廠家


