智能型污水流量計,污水流量計量表
點擊次數:2726 發布時間:2020-12-24 08:13:04
智能型污水流量計概述

智能型污水流量計主要結構
電磁流量計由傳感器和轉換器兩部分組成(如下圖所示)。
傳感器主要由測量管、電極、勵磁線圈、絕緣襯里、殼體等部分組成。

智能型污水流量計特點
1、適用于各種導電液體的流量測量,如自來水、污水、泥漿、紙漿、各類飲料、化學原料、 粘稠液體和懸浮液。
2、測量結果不受溫度、壓力、密度、電導率等介質物理特性和工況條件的影響,其輸出信號與被測流體的體積流量成正比。
3、強腐蝕性、強磨損性介質具有良好的適應性。
4、具有優異的量程比,在低流速或流量變化幅度較大的應用領域(如自來水行業)具有良好的適用性。
5、具有正/反雙向流量測量功能。
智能型污水流量計工作原理
電磁流量計的基本測量原理是基于法拉*電磁感應定律,即導體在磁場中做切割磁力線運動時,在其兩端產生感應電動勢,如圖所示。流量計的測量管是由內襯絕緣材料的非導磁合金短管制作,兩只電極沿管徑方向穿通管壁固定在測量管上,其電極頭與襯里內表面基本齊平。勵磁線圈由雙向方波脈沖勵磁時,將在與測量管軸線垂直的方向上產生磁通量密度為B的工作磁場,此時,如果具有一定電導率的流體流經測量管,將切割磁力線,并感應出電動勢E。電動勢E正比于磁通量密度B,測量管內徑d與平均流速v的乘積。電動勢E(流量信號)由電極檢出并通過電纜送至轉換器,轉換器將流量信號放大處理后,可顯示流體流量,并能輸出脈沖、模擬電流等信號,用于流量的控制和調節。
其原理公式為:
E=KBDV
式中:
E -------- 為電極間的信號電壓(v)
B -------- 磁通密度(T)
D -------- 測量管內徑(m)
V -------- 平均流速(m/s)
K -------- 儀表系數
式中k, D為常數,由于勵磁電流是恒流,故B也是常數,則由E=KBdV可知,體積流量Q與信號電壓E成正比,即流速感應的信號電壓E與體積Q成線性關系。因此,只要測量出E就可確定流量Q,這是電磁流量計的基本工作原理。
由E=KBDV可知,被測流體介質的溫度、密度、壓力、電導率、液固兩相流體介質的液固成分比等參數不會影響測量結果。至于流動狀態只要符合軸對稱流動(如層流或者紊流)就不會影響測量結果。因此說電磁流量計是一種真正的體積流量計。只要用普通的水實際標定后,就可以測量其他任何導電流體介質的體積流量,而不需要任何修正。這是電磁流量計的一突出優點,是其他任何流量計所沒有的。測量管內無活動及阻流部件,因此幾乎沒有壓力損失,并且有極高的可靠性。

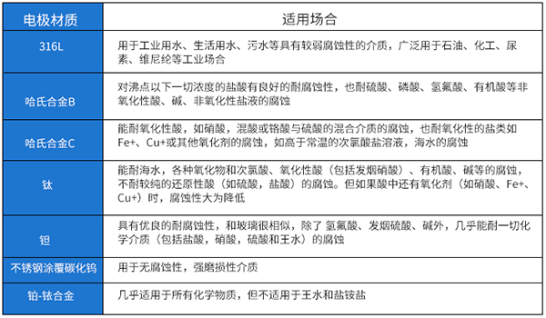
智能型污水流量計電極、接地環材料的選擇
應根據被測流體的腐蝕性來選擇電極的材料,請查有關腐蝕手冊,對于特殊流體應作試驗。

智能型污水流量計內襯材料的選擇
如電極一樣,對于不同的介質,由于其腐蝕性、溫度、磨損性不同,所以要有針對性的選擇內襯材料,下表是常用襯里材料的性能及其適用范圍

智能型污水流量計的主要優點如下
1)電磁流量計的傳感器結構簡單,測量管內沒有可動部件,也沒有任何阻礙流體流動的節流部件。所以當流體通過流量計時不會引起任何附加的壓力損失,是流量計中運行能耗*低的流量儀表之一。
2)可測量贓污介質、腐蝕性介質及懸濁性液固兩相流的流量。這是由于儀表測量管內部無阻礙流動部件,與被測流體接觸的只是測量管內襯和電極,其材料可根據被測流體的性質來選擇。例如,用聚三氟乙烯或聚四氟乙烯做內襯,可測量各種酸、堿、鹽等腐蝕性介質;采用耐磨橡膠做內襯,就特別適合于測量帶有固體顆粒的、磨損較大的礦漿、水泥漿等液固兩相流以及各種帶纖維液體和紙漿等懸濁液體。
3)電磁流量計是一種體積流量測量儀表,在測量過程中,它不受被測介質的溫度、粘度、密度以電導率(在一定范圍)的影響。因此,電磁流量計只需經水標定后,就可心用來測量其它導電性液體的流量。
4)電磁流量計的輸出只與被測介質的平均流速成正比,而與對稱分布下的流動狀態(層流或湍流)無關。所以電磁流量計的量程范圍極寬,其測量范圍度可達100:1,有的甚至達1000:1的可運行流量范圍。
5)電磁流量計無機械慣性,反應靈敏,可以測量瞬時脈動流量,也可測量正反兩個方向的流量。
6)工業用電磁流量計的口徑范圍極寬,從幾個毫米一直到幾米,而且國內已有口徑達3m的實流校驗設備,為電磁流量計的應用和發展奠定了基礎。
電磁流量計目前仍然存在的主要不足如下。
1)不能用來測量氣體、蒸汽以及含有大量氣體的液體。
2)不能用來測量電導率很低的液體介質,如對石油制品或有機溶劑等介質,目前電磁流量計還無能為力。
3)普通工業用電磁流量計由于測量管內襯材料和電氣絕緣材料的限制,不能用于測量高溫介質;如未經特殊處理,也不能用于低溫介質的測量,以防止測量管外結露(結霜)破壞絕緣。
4)電磁流量計易受外界電磁干擾的影響。
智能型電磁污水流量計和超聲流量計在污水處理廠的應用
智能型污水流量計勵磁控制方案設計
基于智能型污水流量計的電極干擾信號仿真研究
詳談智能型污水流量計*次運用在尿素水解系統中的應用
智能污水處理流量計輸出信號出現波動的三個*常見原因
**需求對智能污水流量計流量設備的影響力很強
智能型污水流量計,污水流量計量表
關于智能污水流量計的運行原理及應用領域解析
智能型污水流量計,耐腐蝕污水流量計
智能型污水流量計,電鍍污水流量計
智能型電磁污水處理流量計運行中存在的主要問題及處理方法
智能型污水流量計,污水管道流量測量儀器
智能型污水流量計價格
智能型污水流量計
智能型污水流量計,電廠污水流量計
智能型污水流量計,污水流量計生產廠家
智能型污水流量計,市政污水流量計
電磁流量計由傳感器和轉換器兩部分構成。它是基于法拉*電磁感應定律工作的,用來測量電導率大于5μS/cm導電液體的體積流量,是一種測量導電介質體積流量的感應式儀表。除可測量一般導電液體的體積流量外,還可用于測量強酸強堿等強腐蝕液體和泥漿、礦漿、紙漿等均勻的液固兩相懸浮液體的體積流量。
廣泛應用于石油、化工、冶金、輕紡、造紙、環保、食品等工業部門及市政管理,水利建設、河流疏浚等領域的流量計量。

智能型污水流量計主要結構
電磁流量計由傳感器和轉換器兩部分組成(如下圖所示)。
傳感器主要由測量管、電極、勵磁線圈、絕緣襯里、殼體等部分組成。

智能型污水流量計特點
1、適用于各種導電液體的流量測量,如自來水、污水、泥漿、紙漿、各類飲料、化學原料、 粘稠液體和懸浮液。
2、測量結果不受溫度、壓力、密度、電導率等介質物理特性和工況條件的影響,其輸出信號與被測流體的體積流量成正比。
3、強腐蝕性、強磨損性介質具有良好的適應性。
4、具有優異的量程比,在低流速或流量變化幅度較大的應用領域(如自來水行業)具有良好的適用性。
5、具有正/反雙向流量測量功能。
智能型污水流量計工作原理
電磁流量計的基本測量原理是基于法拉*電磁感應定律,即導體在磁場中做切割磁力線運動時,在其兩端產生感應電動勢,如圖所示。流量計的測量管是由內襯絕緣材料的非導磁合金短管制作,兩只電極沿管徑方向穿通管壁固定在測量管上,其電極頭與襯里內表面基本齊平。勵磁線圈由雙向方波脈沖勵磁時,將在與測量管軸線垂直的方向上產生磁通量密度為B的工作磁場,此時,如果具有一定電導率的流體流經測量管,將切割磁力線,并感應出電動勢E。電動勢E正比于磁通量密度B,測量管內徑d與平均流速v的乘積。電動勢E(流量信號)由電極檢出并通過電纜送至轉換器,轉換器將流量信號放大處理后,可顯示流體流量,并能輸出脈沖、模擬電流等信號,用于流量的控制和調節。
其原理公式為:
E=KBDV
式中:
E -------- 為電極間的信號電壓(v)
B -------- 磁通密度(T)
D -------- 測量管內徑(m)
V -------- 平均流速(m/s)
K -------- 儀表系數
式中k, D為常數,由于勵磁電流是恒流,故B也是常數,則由E=KBdV可知,體積流量Q與信號電壓E成正比,即流速感應的信號電壓E與體積Q成線性關系。因此,只要測量出E就可確定流量Q,這是電磁流量計的基本工作原理。
由E=KBDV可知,被測流體介質的溫度、密度、壓力、電導率、液固兩相流體介質的液固成分比等參數不會影響測量結果。至于流動狀態只要符合軸對稱流動(如層流或者紊流)就不會影響測量結果。因此說電磁流量計是一種真正的體積流量計。只要用普通的水實際標定后,就可以測量其他任何導電流體介質的體積流量,而不需要任何修正。這是電磁流量計的一突出優點,是其他任何流量計所沒有的。測量管內無活動及阻流部件,因此幾乎沒有壓力損失,并且有極高的可靠性。

智能型污水流量計電極、接地環材料的選擇
應根據被測流體的腐蝕性來選擇電極的材料,請查有關腐蝕手冊,對于特殊流體應作試驗。

智能型污水流量計內襯材料的選擇
如電極一樣,對于不同的介質,由于其腐蝕性、溫度、磨損性不同,所以要有針對性的選擇內襯材料,下表是常用襯里材料的性能及其適用范圍

智能型污水流量計的主要優點如下
1)電磁流量計的傳感器結構簡單,測量管內沒有可動部件,也沒有任何阻礙流體流動的節流部件。所以當流體通過流量計時不會引起任何附加的壓力損失,是流量計中運行能耗*低的流量儀表之一。
2)可測量贓污介質、腐蝕性介質及懸濁性液固兩相流的流量。這是由于儀表測量管內部無阻礙流動部件,與被測流體接觸的只是測量管內襯和電極,其材料可根據被測流體的性質來選擇。例如,用聚三氟乙烯或聚四氟乙烯做內襯,可測量各種酸、堿、鹽等腐蝕性介質;采用耐磨橡膠做內襯,就特別適合于測量帶有固體顆粒的、磨損較大的礦漿、水泥漿等液固兩相流以及各種帶纖維液體和紙漿等懸濁液體。
3)電磁流量計是一種體積流量測量儀表,在測量過程中,它不受被測介質的溫度、粘度、密度以電導率(在一定范圍)的影響。因此,電磁流量計只需經水標定后,就可心用來測量其它導電性液體的流量。
4)電磁流量計的輸出只與被測介質的平均流速成正比,而與對稱分布下的流動狀態(層流或湍流)無關。所以電磁流量計的量程范圍極寬,其測量范圍度可達100:1,有的甚至達1000:1的可運行流量范圍。
5)電磁流量計無機械慣性,反應靈敏,可以測量瞬時脈動流量,也可測量正反兩個方向的流量。
6)工業用電磁流量計的口徑范圍極寬,從幾個毫米一直到幾米,而且國內已有口徑達3m的實流校驗設備,為電磁流量計的應用和發展奠定了基礎。
電磁流量計目前仍然存在的主要不足如下。
1)不能用來測量氣體、蒸汽以及含有大量氣體的液體。
2)不能用來測量電導率很低的液體介質,如對石油制品或有機溶劑等介質,目前電磁流量計還無能為力。
3)普通工業用電磁流量計由于測量管內襯材料和電氣絕緣材料的限制,不能用于測量高溫介質;如未經特殊處理,也不能用于低溫介質的測量,以防止測量管外結露(結霜)破壞絕緣。
4)電磁流量計易受外界電磁干擾的影響。
上一篇:礦用排水流量計
下一篇:工業污水流量計,酸堿污水流量計


