污水出水流量計
點擊次數:2736 發布時間:2020-12-24 07:06:29
污水出水流量計產品概述
電磁流量計是高精度、高可靠流量儀表,采用法拉*電磁感應定律設計而成,傳感器主要組成部分是:測量管、電極、勵磁線圈、鐵芯與磁軛殼體。流量計主要用于測量封閉管道中的導電液體和漿液中的體積流量。包括酸、堿、鹽等強腐蝕性的液體。該產品廣泛應用于石油、化工、冶金、輕紡、造紙、環保、食品等工業部門及市政管理,水利建設、河流疏浚等領域的流量計量。

污水出水流量計性能特點
1、測量精度不受流體密度、粘度、溫度、壓力和電導率變化的影響,傳感器感應電壓信號與平均流速呈線性關系,因此測量精度高。
2、測量管道內無阻流件,因此沒有附加的壓力損失;測量管道內無可動部件,因此傳感器壽命極長。
3、由于感應電壓信號是在整個充滿磁場的空間中形成的,是管道載面上的平均值,因此傳感器所需的直管段較短,長度為5倍的管道直徑。
4、傳感器部分只有內襯和電極與被測液體接觸,只要合理選擇電極和內襯材料,即可耐腐蝕和耐磨損。
5、LDE轉換器采用國際*新的單片機(MCU)和表面貼裝技術(SMT),性能可靠,精度高,功耗低,零點穩定,參數設定方便。點擊中文顯示LCD,顯示累積流量,瞬時流量、流速、流量百分比等。
6、雙向測量系統,可測正向流量、反向流量。采用特殊的生產工藝和優質材料,確保產品的性能在長時候內保持穩定。

污水出水流量計的主要技術數據
1、口徑:DN15~2400mm
2、介質:導電性液體
3、襯里:氯丁橡膠、聚氨酯橡膠、聚四氟乙烯、聚全氟乙丙烯
4、流速:≤15m/s
5、勵磁方式:方波勵磁
6、電極材料:不銹鋼316L、哈氏合金C、哈氏合金B、鈦、鉭、鉑銥
7、額定壓力:0.6MPa、1.0MPa、1.6MPa、4.0MPa
8、介質溫度:氯丁橡膠:-10~60℃;聚氨酯橡膠:-10~40℃
9、聚四氟乙烯(F4):-10~120℃;聚全氟乙丙烯(F46):-10~150℃
10、介質電導率:>5μs/cm
11、準確度等級:±1.0%;±0.5%;±0.2%
12、輸出信號:4~20mA電流,脈沖頻率,上下限報警
13、通訊:RS485/RS232(可選)
14、防護等級:IP65、IP67、IP68
15、防爆等級:ExdⅡCT3-CT6
16、電纜接口:M18*1.5
17、環境條件:環境溫度:-10~50℃ 相對濕度:5%~90% 環境電磁場:≤400A/m
18、供電電源:85~250VAC;20~36VDC;3.6V電池供電
污水出水流量計安裝地點的選擇
為了使流量計工作穩定可靠,在選擇安裝地點時應注意以下幾方面的要求:
1.盡量避開鐵磁性物體及具有強電磁場的設備(大電機、大變壓器等),以免磁場影響傳感器的工作磁場和流量信號。
2.應盡量安裝在干燥通風之處,避免日曬雨淋,環境溫度應在-20~+60℃,相對濕度小于85%。
3.流量計周圍應有充裕的空間,便于安裝和維護。
安裝建議
流量計的測量原理不依賴流量的特性,如果管路內有一定的湍流與漩渦產生在非測量區內(如:彎頭、切向限流或上游有半開的截止閥)則與測量無關。如果在測量區內有穩態的渦流則會影響測量的穩定性和測量的精度,這時則應采取一些措施以穩定流速分布:
a. 增加前后直管段的長度;
b. 采用一個流量穩定器;
c. 減少測量點的截面。
水平和垂直安裝
傳感器可以水平和垂直安裝,但是應該確保避免沉積物和氣泡對測量電極的影響,電極軸向保持水平為好。垂直安裝時,流體應自下而上流動。
傳感器不能安裝在管道的*高位置,這個位置容易積聚氣泡。
確保滿管安裝
確保流量傳感器在測量時,管道中充滿被測流體,不能出現非滿管狀態。 如管道存在非滿管或是出口有放空狀態,傳感器應安裝在一根虹吸管上。
彎管、閥門和泵之間的安裝
為保證測量的穩定性,應在傳感器的前后設置直管段,其長度由下圖給出。如做不到則應采用穩流器或減小測量點的截面積。
傳感器不能安裝在泵的進水口
為避免負壓,傳感器不能安裝在泵的進水口,而應安裝在泵的出水口。
傳感器的進口直管段和出口直管段
比較理想的安裝地點應選擇測量點前后有足夠的直管段。進口直管段應≥5D,出口直管段≥3D(D為傳感器公稱口徑)。
插入式進口直管段應≥ 20 D , 出口直管段≥7D(D為傳感器公稱口徑)。

污水出水流量計工作原理
電磁流量計測量原理是基于法拉*電磁感應規律。流量計的測量管是一內襯絕緣材料的非導磁合金短管。兩只電極沿管徑方向穿通管壁固定在測量管上。其電極頭于襯里內表面基本齊平。勵磁線圈由雙向方波脈沖勵磁時,將在與測量管軸線垂直的方向上產生一磁通量密度為B的工作磁場。此時,如果具有一定電導率的流體流經測量管,將切割磁力線感應出電動勢E。電動勢E正比于磁通量密度B,測量管內徑d與平均流速 的乘積、電動勢E(流量信號)由電極檢出并通過電纜送至轉換器。轉換器將流量信號放大處理后,可顯示流體流量,并能輸出脈沖,模擬電流信號,用于流量的測量和控制。

式中: E---------為電極間的信號電壓(v)
B---------磁通密度(T)
d---------測量管內徑(m)
--------平均流速(m/s)
K---------常數
由于K為常數,勵磁電流是恒流的,故B也是常數,則由(1-1)式可知,體積流量Q與信號電壓E成正比,即流速感應的信號電壓E與體積流量Q成線性關系。因此,只要測量出E就可確定流量Q,這就是電磁流量計的基本工作原理。
由(1-1)式可知,被測流體介質的溫度、密度、壓力、導電率、液固兩相流體介質的液固成分比等參數不會影響測量結果。至于流動狀態只要符合軸對稱流動(如層流或紊流)就不會影響測量結果的。因此說流量計是一種真正的體積流量計。

污水出水流量計儀表選型
電磁流量計應用領域廣泛。大口徑儀表較多應用于給排水工程,中小口徑常用于固液雙相等難測流體或高要求場所,如測量造紙工業紙漿液和黑液、有色冶金業的礦漿、選煤廠的煤漿、化學工業的強腐蝕液體以及鋼鐵工業高爐風口冷卻水控制和監漏,長距離管道煤的水力輸送的流量測量和控制。小口徑、微小口徑常用于醫藥工業、食品工業、生物工程等有衛生要求的場所。
1、根據一體型和分離型電磁流量計的特點,選擇合適的類型。一體型安裝敷線方便,精度中等,不宜在地面以下安裝,以防轉換器被水淹沒。分離型精確度較高,轉換器與傳感器異地安裝,更適合現場環境比較差(如有害、有毒、易受水淹沒等場所)的場合,但安裝、敷線較嚴格,否則易引入干擾信號。
2、選擇合適的電極形式。對于不產生結晶、結疤、不沾污電極的介質,可用標準電極,否則用清垢電極或有清洗連接裝置的電極。對于測污泥場合,還可選用可換式電極。
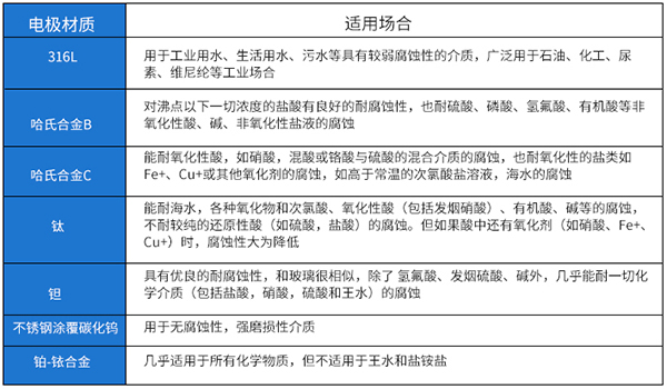
3、根據被測介質的腐蝕性選擇電極材料。
流量計電極選擇:

4、根據被測介質的腐蝕性、磨損性及溫度來選擇襯里材料。

5、流量計防護等級。根據國標GB4208-1984約同于國際電工委員會IEC標準(IEC529-7B),外殼防護等級的標準為:IP65為防噴水型,即可允許水龍頭從任何方向對儀表噴水,噴水壓力為30Kpa。出水量為0.75m3/h,噴水口離儀表距離為3m;IP67為防浸水型,即儀表可全部浸入水中,*高點應在水下至少150cm,持續時間至少30min。IP68為潛水型,能長期在水下工作。根據以上規定,在地下安裝易被水淹的儀表應選IP68,儀表在地上安裝的宜選IP65。
6、根據連接儀表管道的絕緣性選擇接地。
7、根據被測介質的*高壓力選擇水泥漿流量計的公稱壓力。對于介質壓力為10MPa、16MPa、25MPa、32MPa幾個等級的流量測量,應選用高壓型電磁流量計。其*大口徑為100mm。

污水出水流量計襯里的選擇

污水出水流量計電極的選擇

污水處理廠出水流量計數據不準
污水處理廠出水流量計安裝要求
基于污水處理進出水口流量計的電極干擾信號仿真研究
污水出水流量計對總量控制方法及類型適用條件
污水流量測量中污水出水流量計選型與應用
污水處理廠出水流量計,dn600污水流量計
污水處理出水口流量計測量誤差的來源及預防措施
污水處理廠出水流量計,紡織污水流量計
污水處理廠出水流量計,測量污水流量計
如何選擇合適的污水處理廠出口流量計和開關提高測量精確性
污水處理廠出水流量計,在線監測污水流量計
雷擊對污水廠出口流量計的危害及如何有效應對的措施
污水處理廠出水流量計,dn300污水流量計價格
污水處理廠出水流量計,水處理電磁流量計廠家
污水處理廠出水流量計
污水處理進出水口流量計不能承受負壓的原因及解決的辦法
正確清洗污水處理出水口流量計的電極的四種方法
污水廠出水流量計
污水處理廠出水流量計,污水處理廢水流量計
污水廠出水用電磁流量計,出水電磁流量計
污水廠出水流量計精確測算自來水廠的水量情況
污水處理廠出水流量計,dn250污水流量計廠家
污水處理廠出水流量計,智能型污水流量計
污水處理廠出水流量計,dn300污水流量計
在化工行業中污水出水流量計的應用方法
污水出水流量計
污水廠出水用電磁流量計,測隧道出水流量計
污水處理廠出水流量計,管道污水流量計
污水廠出水流量計具有哪些優點與缺陷
污水處理廠出水流量計,地下管道污水流量計
電磁流量計是高精度、高可靠流量儀表,采用法拉*電磁感應定律設計而成,傳感器主要組成部分是:測量管、電極、勵磁線圈、鐵芯與磁軛殼體。流量計主要用于測量封閉管道中的導電液體和漿液中的體積流量。包括酸、堿、鹽等強腐蝕性的液體。該產品廣泛應用于石油、化工、冶金、輕紡、造紙、環保、食品等工業部門及市政管理,水利建設、河流疏浚等領域的流量計量。

污水出水流量計性能特點
1、測量精度不受流體密度、粘度、溫度、壓力和電導率變化的影響,傳感器感應電壓信號與平均流速呈線性關系,因此測量精度高。
2、測量管道內無阻流件,因此沒有附加的壓力損失;測量管道內無可動部件,因此傳感器壽命極長。
3、由于感應電壓信號是在整個充滿磁場的空間中形成的,是管道載面上的平均值,因此傳感器所需的直管段較短,長度為5倍的管道直徑。
4、傳感器部分只有內襯和電極與被測液體接觸,只要合理選擇電極和內襯材料,即可耐腐蝕和耐磨損。
5、LDE轉換器采用國際*新的單片機(MCU)和表面貼裝技術(SMT),性能可靠,精度高,功耗低,零點穩定,參數設定方便。點擊中文顯示LCD,顯示累積流量,瞬時流量、流速、流量百分比等。
6、雙向測量系統,可測正向流量、反向流量。采用特殊的生產工藝和優質材料,確保產品的性能在長時候內保持穩定。

污水出水流量計的主要技術數據
1、口徑:DN15~2400mm
2、介質:導電性液體
3、襯里:氯丁橡膠、聚氨酯橡膠、聚四氟乙烯、聚全氟乙丙烯
4、流速:≤15m/s
5、勵磁方式:方波勵磁
6、電極材料:不銹鋼316L、哈氏合金C、哈氏合金B、鈦、鉭、鉑銥
7、額定壓力:0.6MPa、1.0MPa、1.6MPa、4.0MPa
8、介質溫度:氯丁橡膠:-10~60℃;聚氨酯橡膠:-10~40℃
9、聚四氟乙烯(F4):-10~120℃;聚全氟乙丙烯(F46):-10~150℃
10、介質電導率:>5μs/cm
11、準確度等級:±1.0%;±0.5%;±0.2%
12、輸出信號:4~20mA電流,脈沖頻率,上下限報警
13、通訊:RS485/RS232(可選)
14、防護等級:IP65、IP67、IP68
15、防爆等級:ExdⅡCT3-CT6
16、電纜接口:M18*1.5
17、環境條件:環境溫度:-10~50℃ 相對濕度:5%~90% 環境電磁場:≤400A/m
18、供電電源:85~250VAC;20~36VDC;3.6V電池供電
污水出水流量計安裝地點的選擇
為了使流量計工作穩定可靠,在選擇安裝地點時應注意以下幾方面的要求:
1.盡量避開鐵磁性物體及具有強電磁場的設備(大電機、大變壓器等),以免磁場影響傳感器的工作磁場和流量信號。
2.應盡量安裝在干燥通風之處,避免日曬雨淋,環境溫度應在-20~+60℃,相對濕度小于85%。
3.流量計周圍應有充裕的空間,便于安裝和維護。
安裝建議
流量計的測量原理不依賴流量的特性,如果管路內有一定的湍流與漩渦產生在非測量區內(如:彎頭、切向限流或上游有半開的截止閥)則與測量無關。如果在測量區內有穩態的渦流則會影響測量的穩定性和測量的精度,這時則應采取一些措施以穩定流速分布:
a. 增加前后直管段的長度;
b. 采用一個流量穩定器;
c. 減少測量點的截面。
水平和垂直安裝
傳感器可以水平和垂直安裝,但是應該確保避免沉積物和氣泡對測量電極的影響,電極軸向保持水平為好。垂直安裝時,流體應自下而上流動。
傳感器不能安裝在管道的*高位置,這個位置容易積聚氣泡。
確保滿管安裝
確保流量傳感器在測量時,管道中充滿被測流體,不能出現非滿管狀態。 如管道存在非滿管或是出口有放空狀態,傳感器應安裝在一根虹吸管上。
彎管、閥門和泵之間的安裝
為保證測量的穩定性,應在傳感器的前后設置直管段,其長度由下圖給出。如做不到則應采用穩流器或減小測量點的截面積。
傳感器不能安裝在泵的進水口
為避免負壓,傳感器不能安裝在泵的進水口,而應安裝在泵的出水口。
傳感器的進口直管段和出口直管段
比較理想的安裝地點應選擇測量點前后有足夠的直管段。進口直管段應≥5D,出口直管段≥3D(D為傳感器公稱口徑)。
插入式進口直管段應≥ 20 D , 出口直管段≥7D(D為傳感器公稱口徑)。

污水出水流量計工作原理
電磁流量計測量原理是基于法拉*電磁感應規律。流量計的測量管是一內襯絕緣材料的非導磁合金短管。兩只電極沿管徑方向穿通管壁固定在測量管上。其電極頭于襯里內表面基本齊平。勵磁線圈由雙向方波脈沖勵磁時,將在與測量管軸線垂直的方向上產生一磁通量密度為B的工作磁場。此時,如果具有一定電導率的流體流經測量管,將切割磁力線感應出電動勢E。電動勢E正比于磁通量密度B,測量管內徑d與平均流速 的乘積、電動勢E(流量信號)由電極檢出并通過電纜送至轉換器。轉換器將流量信號放大處理后,可顯示流體流量,并能輸出脈沖,模擬電流信號,用于流量的測量和控制。

式中: E---------為電極間的信號電壓(v)
B---------磁通密度(T)
d---------測量管內徑(m)
--------平均流速(m/s)
K---------常數
由于K為常數,勵磁電流是恒流的,故B也是常數,則由(1-1)式可知,體積流量Q與信號電壓E成正比,即流速感應的信號電壓E與體積流量Q成線性關系。因此,只要測量出E就可確定流量Q,這就是電磁流量計的基本工作原理。
由(1-1)式可知,被測流體介質的溫度、密度、壓力、導電率、液固兩相流體介質的液固成分比等參數不會影響測量結果。至于流動狀態只要符合軸對稱流動(如層流或紊流)就不會影響測量結果的。因此說流量計是一種真正的體積流量計。

污水出水流量計儀表選型
電磁流量計應用領域廣泛。大口徑儀表較多應用于給排水工程,中小口徑常用于固液雙相等難測流體或高要求場所,如測量造紙工業紙漿液和黑液、有色冶金業的礦漿、選煤廠的煤漿、化學工業的強腐蝕液體以及鋼鐵工業高爐風口冷卻水控制和監漏,長距離管道煤的水力輸送的流量測量和控制。小口徑、微小口徑常用于醫藥工業、食品工業、生物工程等有衛生要求的場所。
1、根據一體型和分離型電磁流量計的特點,選擇合適的類型。一體型安裝敷線方便,精度中等,不宜在地面以下安裝,以防轉換器被水淹沒。分離型精確度較高,轉換器與傳感器異地安裝,更適合現場環境比較差(如有害、有毒、易受水淹沒等場所)的場合,但安裝、敷線較嚴格,否則易引入干擾信號。
2、選擇合適的電極形式。對于不產生結晶、結疤、不沾污電極的介質,可用標準電極,否則用清垢電極或有清洗連接裝置的電極。對于測污泥場合,還可選用可換式電極。
3、根據被測介質的腐蝕性選擇電極材料。
流量計電極選擇:

4、根據被測介質的腐蝕性、磨損性及溫度來選擇襯里材料。

5、流量計防護等級。根據國標GB4208-1984約同于國際電工委員會IEC標準(IEC529-7B),外殼防護等級的標準為:IP65為防噴水型,即可允許水龍頭從任何方向對儀表噴水,噴水壓力為30Kpa。出水量為0.75m3/h,噴水口離儀表距離為3m;IP67為防浸水型,即儀表可全部浸入水中,*高點應在水下至少150cm,持續時間至少30min。IP68為潛水型,能長期在水下工作。根據以上規定,在地下安裝易被水淹的儀表應選IP68,儀表在地上安裝的宜選IP65。
6、根據連接儀表管道的絕緣性選擇接地。
7、根據被測介質的*高壓力選擇水泥漿流量計的公稱壓力。對于介質壓力為10MPa、16MPa、25MPa、32MPa幾個等級的流量測量,應選用高壓型電磁流量計。其*大口徑為100mm。

污水出水流量計襯里的選擇

污水出水流量計電極的選擇

上一篇:出水流量表,出水口流量計
下一篇:出水口流量計,出水管道流量計選型


