凱銘皮革廠污水專用流量計生產廠家
點擊次數:2613 發布時間:2020-12-24 09:40:45
凱銘皮革廠污水專用流量計生產廠家產品概述
凱銘皮革廠污水專用流量計安裝方式分為管道式流量計和插入式污水流量計兩種類型。兩種型式均由傳感器和智能信號轉換器組成;根據轉換器與傳感器的裝配形式可分為一體式污水流量計和分體式污水流量計二種結構。一體式污水流量計:轉換器與傳感器直接裝配成一個整體,不可分離。常用于環境狀況較好的現場。分體式污水流量計:轉換器通過一根專用電纜與傳感器組成一臺產品,傳感器安裝在現場,轉換器安裝在條件較好的場所。常用于環境狀況較差的現場,如地井里,高溫旁,人員不便到達的地方。管道式一般適用于中小口徑的測量,特殊情況可定制,插入式一般適用于較大口徑管道流量的測量。

皮革廠污水專用流量計生產廠家的測量原理
凱銘污水流量計的工作原理是基于法拉*電磁感應定律。在污水流量計中,測量管內的導電介質相當于法拉*試驗中的導電金屬桿,上下兩端的兩個電磁線圈產生恒定磁場。當有導電介質流過時,則會產生感應電壓。管道內部的兩個電極測量產生的感應電壓。測量管道通過不導電的內襯(橡膠,特氟隆等)實現與流體和測量電極的電磁隔離,如圖所示。

皮革廠污水專用流量計生產廠家產品特點
1、測量精度不受流體密度、粘度、溫度、壓力和電導率變化的影響。
2、測量管無阻礙、無活動部件、無壓損,直管段要求較低。
3、凱銘污水流量計可帶接地電極,實現儀表良好接地。
4、凱銘污水流量計采用先進加工工藝,使儀表具有良好的抗負壓能力。
5、全數字量處理,抗干擾能力強,測量可靠,精確度高。
6、高清晰度背光LCD顯示,全漢字菜單操作,使用方便,操作簡單,在強光下貨夜晚都能清晰讀書。
7、凱銘污水流量計具有雙向流量、雙向總量累計功能,電流、頻率具備雙向輸出功能。
8、儀表系統測量精度高,使用范圍寬,不是可用于污水、水泥漿液礦漿液等的測量,還可用于強酸、強堿液體流量的測量。
9、轉換器輸出功能強大:不但具有4-20mA、脈沖輸出,還具有RS485或RS232、HART 等數字通訊以及GPRS無線數據遠傳。
皮革廠污水專用流量計生產廠家技術參數
1、公稱通徑系列 DN(mm)
2、管道式四氟襯里:10、15、20、32、40、50、65、80、100、125、150、200、250、300、350、400、450、500、600
3、管道式橡膠襯里:40、50、65、80、100、125、150、200、300、350、400、500、600、800、1000、1200.
4、流動方向:正、反凈流量。量程比:150:1.重復性誤差:測量值的±0.1%
5、精確等級:0.5級、1.0級(管道式)
6、被測介質溫度:普通橡膠襯里:-20+60℃
7、高溫橡膠襯里:-20+90℃
8、聚四氟乙烯襯里:-30+100℃
9、高溫型四氟襯里:-30+180℃。
10、額定工作壓力:管道式:DN6-DN80≤1.6Mpa,DN100-DN250≤1.0Mpa,DN300-DN1200≤0.6Mpa.
11、流量測量范圍:流量測量范圍對應流速范圍是0.1-15m/s
12、電導率范圍:被測流體電導率≥5us/cm(一體式),大多數以水為成分的介質,其電導率在 200?800μs/cm范圍內,均可選用凱銘污水流量計生產廠家來測量其流量。
13、電流輸出:0-10mA時,負載電阻為 0-1.5kΩ;4-20mA時,負載電阻為 0-750kΩ
14、數字頻率輸出:輸出頻率上限可在 1-5000Hz 內設定帶光電隔離的晶體管集電極開路雙向輸出。外接電源≤35V 導通時集電極*大電流為 250mA.
15、供電電源:85-265V,45-63Hz.
16、直管段長度:管道式:上游≥5DN,下游≥2DN.
17、連接方式:流量計與配管之間均采用法蘭連接,法蘭連接尺寸應符合 GB11988的規定。
18、防爆標志:mdIIBT4.
19、環境溫度:-25-60℃
20、相對濕度:5%-95%
21、消耗總功率:小于20瓦。
皮革廠污水專用流量計生產廠家儀表選型
◆量程范圍確認
一般凱銘污水流量計被測介質流速以2~4m/s為宜,在特殊情況下,*低流速應不小于0.2m/s,*高應不大于8m/s。若介質中含有固體顆粒,常用流速應小于3m/s,防止襯里和電極的過分磨擦;對于粘滯流體,流速可選擇大于2m/s,較大的流速有助于自動消除電極上附著的粘滯物的作用,有利于提高測量精度。
在量程Q已確定的條件下,即可根據上述流速V的范圍決定流量計口徑D的大小,其值由下式計算:
Q=πD2V/4
Q:流量(㎡/h) D:管道內徑 V:流速(m/h)
凱銘污水流量計的量程Q應大于預計的*大流量值,而正常的流量值以稍大于流量計滿量程刻度的50為宜。
皮革廠污水專用流量計生產廠家選用要點
凱銘污水流量計應用領域廣泛。大口徑儀表較多應用于給排水工程,中小口徑常用于固液雙相等難測流體或高要求場所,如測量造紙工業紙漿液和黑液、有色冶金業的礦漿、選煤廠的煤漿、化學工業的強腐蝕液體以及鋼鐵工業高爐風口冷卻水控制和監漏,長距離管道煤的水力輸送的流量測量和控制。小口徑、微小口徑常用于醫藥工業、食品工業、生物工程等有衛生要求的場所。
1、根據一體型和分離型凱銘污水流量計的特點,選擇合適的類型。一體型凱銘污水流量計安裝敷線方便,精度中等,不宜在地面以下安裝,以防轉換器被水淹沒。分離型凱銘污水流量計,精確度較高,轉換器與傳感器異地安裝,更適合現場環境比較差(如有害、有毒、易受水淹沒等場所)的場合,但安裝、敷線較嚴格,否則易引入干擾信號。
2、選擇合適的電極形式。對于不產生結晶、結疤、不沾污電極的介質,可用標準電極,否則用刮刀式清垢電極或有清洗連接裝置的電極。對于測污泥場合,還可選用可換式電極。
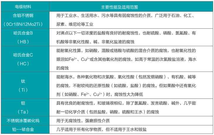
3、根據被測介質的腐蝕性選擇電極材料。
凱銘污水流量計電極選擇:

4、根據被測介質的腐蝕性、磨損性及溫度來選擇襯里材料。

5、凱銘污水流量計防護等級。根據國標GB4208-1984約同于國際電工委員會IEC標準(IEC529-7B),外殼防護等級的標準為:IP65為防噴水型,即可允許水龍頭從任何方向對儀表噴水,噴水壓力為30Kpa。出水量為0.75m3/h,噴水口離儀表距離為3m;IP67為防浸水型,即儀表可全部浸入水中,*高點應在水下至少150cm,持續時間至少30min。IP68為潛水型,能長期在水下工作。根據以上規定,在地下安裝易被水淹的儀表應選IP68,儀表在地上安裝的宜選IP65。
6、根據連接儀表管道的絕緣性選擇接地。
7、根據被測介質的*高壓力選擇凱銘污水流量計的公稱壓力。對于介質壓力為10MPa、16MPa、25MPa、32MPa幾個等級的流量測量,應選用高壓型凱銘污水流量計。其*大口徑為100mm。
皮革廠污水專用流量計生產廠家型譜

皮革廠污水專用流量計生產廠家安裝地點的選擇
為了使變送器工作穩定,在選擇安裝地點時應注意以下幾方面的要求:
1)盡量避免鐵磁性物體及具體強電磁場的設備(如大電機、大變壓器的等),以免磁場影響傳感器的工作磁場和流量信息。
2)應盡量安裝在干燥通風之處,不宜在潮濕,易積水的地方安裝。
3)應盡量避免日曬雨淋,避免環境溫度高于45℃及相對濕度大于95%
4)選擇便于維修,活動方便的地方
5) 凱銘皮革廠污水專用流量計應安裝在水泵后端,決不能在抽吸側安裝;閥么應安裝在流量計下游側。

淺析養殖場智能污水流量計的應用及如何組建運程監控系統
電容傳感器的皮革廠污水流量計測量
皮革廠污水流量計未滿管電磁流量如何測量
智能皮革廠污水流量計的結構特點與工作原理
凱銘皮革廠污水專用流量計生產廠家
皮革廠污水流量計的優缺點有哪些方面
電廠污水流量計在水質綜合參數在線監測中的應用
制革廠污水流量計的種類選型及檢測方法
在污水流量測量中幾種工廠污水流量計的綜合比較
養殖場污水流量計,地下水污水流量計
電廠污水流量計,污水流量測量用什么流量計
工廠污水流量計,耐腐蝕污水流量計
皮革廠污水流量計如何測量實驗室條件下質量流量的方法
食品廠污水流量計,防堵污水流量計
養殖場污水流量計,分體式污水流量計
電廠污水流量計,dn400污水流量計
流量測量中優先考慮使用冶金污水流量計的十個原因
電廠污水流量計
食品廠污水流量計
養殖場污水流量計
紡織廠污水流量計調試期與運行期常見故障的分析處理
養殖場污水流量計,dn350污水流量計廠家
關于電廠污水處理流量計在制氧機組供水系統中的案例分析
皮革廠污水電磁流量計的原理特點及安裝注意事項
電廠污水流量計,化工廠污水流量計
養殖場污水流量計,電廠污水流量計
養殖場污水流量計,防堵污水流量計
食品廠污水流量計,一體式污水流量計
處理電廠污水處理專用流量計現場故障的措施與標準步驟
養殖場污水流量計與管道連接有哪幾種方式
凱銘皮革廠污水專用流量計安裝方式分為管道式流量計和插入式污水流量計兩種類型。兩種型式均由傳感器和智能信號轉換器組成;根據轉換器與傳感器的裝配形式可分為一體式污水流量計和分體式污水流量計二種結構。一體式污水流量計:轉換器與傳感器直接裝配成一個整體,不可分離。常用于環境狀況較好的現場。分體式污水流量計:轉換器通過一根專用電纜與傳感器組成一臺產品,傳感器安裝在現場,轉換器安裝在條件較好的場所。常用于環境狀況較差的現場,如地井里,高溫旁,人員不便到達的地方。管道式一般適用于中小口徑的測量,特殊情況可定制,插入式一般適用于較大口徑管道流量的測量。

皮革廠污水專用流量計生產廠家的測量原理
凱銘污水流量計的工作原理是基于法拉*電磁感應定律。在污水流量計中,測量管內的導電介質相當于法拉*試驗中的導電金屬桿,上下兩端的兩個電磁線圈產生恒定磁場。當有導電介質流過時,則會產生感應電壓。管道內部的兩個電極測量產生的感應電壓。測量管道通過不導電的內襯(橡膠,特氟隆等)實現與流體和測量電極的電磁隔離,如圖所示。

皮革廠污水專用流量計生產廠家產品特點
1、測量精度不受流體密度、粘度、溫度、壓力和電導率變化的影響。
2、測量管無阻礙、無活動部件、無壓損,直管段要求較低。
3、凱銘污水流量計可帶接地電極,實現儀表良好接地。
4、凱銘污水流量計采用先進加工工藝,使儀表具有良好的抗負壓能力。
5、全數字量處理,抗干擾能力強,測量可靠,精確度高。
6、高清晰度背光LCD顯示,全漢字菜單操作,使用方便,操作簡單,在強光下貨夜晚都能清晰讀書。
7、凱銘污水流量計具有雙向流量、雙向總量累計功能,電流、頻率具備雙向輸出功能。
8、儀表系統測量精度高,使用范圍寬,不是可用于污水、水泥漿液礦漿液等的測量,還可用于強酸、強堿液體流量的測量。
9、轉換器輸出功能強大:不但具有4-20mA、脈沖輸出,還具有RS485或RS232、HART 等數字通訊以及GPRS無線數據遠傳。
皮革廠污水專用流量計生產廠家技術參數
1、公稱通徑系列 DN(mm)
2、管道式四氟襯里:10、15、20、32、40、50、65、80、100、125、150、200、250、300、350、400、450、500、600
3、管道式橡膠襯里:40、50、65、80、100、125、150、200、300、350、400、500、600、800、1000、1200.
4、流動方向:正、反凈流量。量程比:150:1.重復性誤差:測量值的±0.1%
5、精確等級:0.5級、1.0級(管道式)
6、被測介質溫度:普通橡膠襯里:-20+60℃
7、高溫橡膠襯里:-20+90℃
8、聚四氟乙烯襯里:-30+100℃
9、高溫型四氟襯里:-30+180℃。
10、額定工作壓力:管道式:DN6-DN80≤1.6Mpa,DN100-DN250≤1.0Mpa,DN300-DN1200≤0.6Mpa.
11、流量測量范圍:流量測量范圍對應流速范圍是0.1-15m/s
12、電導率范圍:被測流體電導率≥5us/cm(一體式),大多數以水為成分的介質,其電導率在 200?800μs/cm范圍內,均可選用凱銘污水流量計生產廠家來測量其流量。
13、電流輸出:0-10mA時,負載電阻為 0-1.5kΩ;4-20mA時,負載電阻為 0-750kΩ
14、數字頻率輸出:輸出頻率上限可在 1-5000Hz 內設定帶光電隔離的晶體管集電極開路雙向輸出。外接電源≤35V 導通時集電極*大電流為 250mA.
15、供電電源:85-265V,45-63Hz.
16、直管段長度:管道式:上游≥5DN,下游≥2DN.
17、連接方式:流量計與配管之間均采用法蘭連接,法蘭連接尺寸應符合 GB11988的規定。
18、防爆標志:mdIIBT4.
19、環境溫度:-25-60℃
20、相對濕度:5%-95%
21、消耗總功率:小于20瓦。
皮革廠污水專用流量計生產廠家儀表選型
◆量程范圍確認
一般凱銘污水流量計被測介質流速以2~4m/s為宜,在特殊情況下,*低流速應不小于0.2m/s,*高應不大于8m/s。若介質中含有固體顆粒,常用流速應小于3m/s,防止襯里和電極的過分磨擦;對于粘滯流體,流速可選擇大于2m/s,較大的流速有助于自動消除電極上附著的粘滯物的作用,有利于提高測量精度。
在量程Q已確定的條件下,即可根據上述流速V的范圍決定流量計口徑D的大小,其值由下式計算:
Q=πD2V/4
Q:流量(㎡/h) D:管道內徑 V:流速(m/h)
凱銘污水流量計的量程Q應大于預計的*大流量值,而正常的流量值以稍大于流量計滿量程刻度的50為宜。
皮革廠污水專用流量計生產廠家選用要點
凱銘污水流量計應用領域廣泛。大口徑儀表較多應用于給排水工程,中小口徑常用于固液雙相等難測流體或高要求場所,如測量造紙工業紙漿液和黑液、有色冶金業的礦漿、選煤廠的煤漿、化學工業的強腐蝕液體以及鋼鐵工業高爐風口冷卻水控制和監漏,長距離管道煤的水力輸送的流量測量和控制。小口徑、微小口徑常用于醫藥工業、食品工業、生物工程等有衛生要求的場所。
1、根據一體型和分離型凱銘污水流量計的特點,選擇合適的類型。一體型凱銘污水流量計安裝敷線方便,精度中等,不宜在地面以下安裝,以防轉換器被水淹沒。分離型凱銘污水流量計,精確度較高,轉換器與傳感器異地安裝,更適合現場環境比較差(如有害、有毒、易受水淹沒等場所)的場合,但安裝、敷線較嚴格,否則易引入干擾信號。
2、選擇合適的電極形式。對于不產生結晶、結疤、不沾污電極的介質,可用標準電極,否則用刮刀式清垢電極或有清洗連接裝置的電極。對于測污泥場合,還可選用可換式電極。
3、根據被測介質的腐蝕性選擇電極材料。
凱銘污水流量計電極選擇:

4、根據被測介質的腐蝕性、磨損性及溫度來選擇襯里材料。

5、凱銘污水流量計防護等級。根據國標GB4208-1984約同于國際電工委員會IEC標準(IEC529-7B),外殼防護等級的標準為:IP65為防噴水型,即可允許水龍頭從任何方向對儀表噴水,噴水壓力為30Kpa。出水量為0.75m3/h,噴水口離儀表距離為3m;IP67為防浸水型,即儀表可全部浸入水中,*高點應在水下至少150cm,持續時間至少30min。IP68為潛水型,能長期在水下工作。根據以上規定,在地下安裝易被水淹的儀表應選IP68,儀表在地上安裝的宜選IP65。
6、根據連接儀表管道的絕緣性選擇接地。
7、根據被測介質的*高壓力選擇凱銘污水流量計的公稱壓力。對于介質壓力為10MPa、16MPa、25MPa、32MPa幾個等級的流量測量,應選用高壓型凱銘污水流量計。其*大口徑為100mm。
皮革廠污水專用流量計生產廠家型譜

皮革廠污水專用流量計生產廠家安裝地點的選擇
為了使變送器工作穩定,在選擇安裝地點時應注意以下幾方面的要求:
1)盡量避免鐵磁性物體及具體強電磁場的設備(如大電機、大變壓器的等),以免磁場影響傳感器的工作磁場和流量信息。
2)應盡量安裝在干燥通風之處,不宜在潮濕,易積水的地方安裝。
3)應盡量避免日曬雨淋,避免環境溫度高于45℃及相對濕度大于95%
4)選擇便于維修,活動方便的地方
5) 凱銘皮革廠污水專用流量計應安裝在水泵后端,決不能在抽吸側安裝;閥么應安裝在流量計下游側。

上一篇:浮子流量計優缺點
下一篇:關于孔板流量計安裝要求有哪些


